Zehn Projektpartner arbeiten bei HospiBot gemeinsam an der Entwicklung und Forschung zu Servicerobotern im Gesundheitswesen. Das Fraunhofer IMTE nimmt dabei eine besondere Rolle ein: abseits von der Entwicklung beschäftigt sich das Institut mit den nötigen Rahmenbedingungen, die den Einsatz der Roboter in der Praxis ermöglichen. Lina Behrends arbeitet als stellvertretende Leitung des Geschäftsfelds Rehabilitation beim Fraunhofer IMTE. Sie verrät uns, wie Dänemark und Deutschland mit dem Einsatz von Servicerobotern im Gesundheitswesen umgehen und in welchen Bereichen beide Länder voneinander lernen können.
Das Fraunhofer IMTE nimmt im HospiBot Projekt eine besondere Rolle ein. Im Gegensatz zu anderen Projektpartnern liegt eure Aufgabe abseits der praktischen Entwicklung von Robotern. Womit beschäftigt ihr euch im Rahmen von HospiBot?
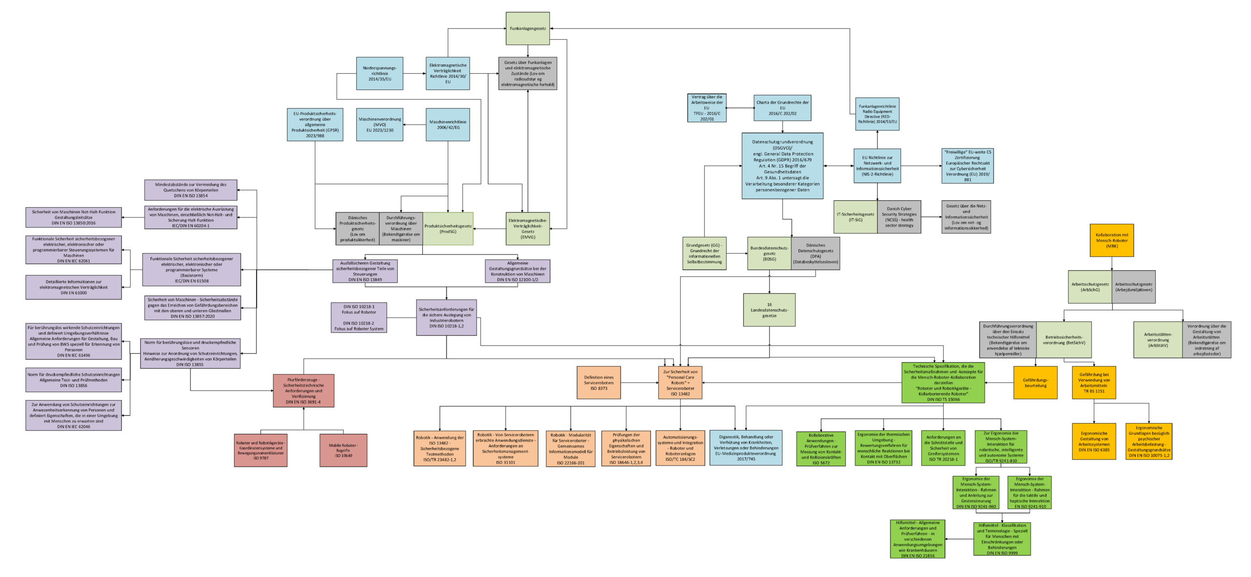
Eine der größten Hürden für die Einführung von Servicerobotern im Gesundheitswesen sind die rechtlichen Rahmenbedingungen. Sie setzen sich aus EU-weiten Regelungen, nationalen Gesetzen und krankenhausinternen Regularien zusammen. Serviceroboter werden darin jedoch häufig nicht explizit erwähnt und ihre Einordnung ist nicht immer eindeutig, vor allem weil sie mit fortschreitender Entwicklung über immer mehr Funktionen verfügen. Krankenhäuser müssen selbst entscheiden, für welche Aufgaben sie Roboter einsetzen, auch das erschwert die einheitliche und effiziente Nutzung der Technik. Beim Fraunhofer IMTE erarbeiten wir deshalb eine Grundlage, die Krankenhäusern hilft, Entscheidungen über den Einsatz von Servicerobotern zu treffen.
Das klingt nach einer komplexen Aufgabe. Wie geht ihr dafür vor?
Zuerst einmal haben wir die bestehenden Vorschriften, Normen und Richtlinien für Serviceroboter auf nationaler und europäischer Ebene untersucht. Relevant ist etwa die Frage, wann ein Serviceroboter als einfaches Arbeitsmittel gilt und wann als Medizinprodukt. Wichtig sind hier Aspekte der Produktsicherheit und Cybersicherheit sowie des Daten- und Arbeitsschutzes. Als nächstes haben wir interne Regularien in deutschen und dänischen Krankenhäusern identifiziert. Für den Einsatz von sozialer Robotik spielen hier beispielsweise Hygienepläne eine große Rolle. Mithilfe von Umfragen und Experteninterviews konnten wir weitere relevante Faktoren erfassen. Dabei schauen wir uns beide Länder im Vergleich an, um herauszufinden, wo sie voneinander lernen können. Das Grundgerüst steht also bereits. Jetzt arbeiten wir an einer Strategie, wie mit diesen Herausforderungen umgegangen werden kann.
Wo liegen denn Gemeinsamkeiten und Unterschiede zwischen Deutschland und Dänemark im Umgang mit Servicerobotern?
Zunächst einmal gelten für Deutschland und Dänemark europäische Vorgaben, daher weisen beide Länder zahlreiche Gemeinsamkeiten auf. Jedoch bestehen nationale Spielräume bei der Umsetzung in nationales Recht. Ein Unterschied liegt zum Beispiel im deutschen Grundgesetz, in dem das Recht auf informationelle Selbstbestimmung fest verankert ist. Das führt zu einer besonders strengen Datenschutzkultur. Dafür testen wir in Deutschland zum Teil innovativere Produktentwicklungen, etwa selbstständig desinfizierende Geräte, Der vielleicht größte Unterschied liegt aber in der Praxis.
In Dänemark werden Serviceroboter bereits aktiv in verschiedenen Bereichen des Krankenhauses verwendet und die Roboter dürfen sowohl vollständig autonom als auch halbautonom mit menschlicher Überwachung arbeiten. Deutsche Krankenhäuser befinden sich hingegen noch in der Evaluierungsphase. Während Deutschland also von der technologischen und organisatorischen Flexibilität Dänemarks lernen kann, bieten deutsche Ansätze zu Hygiene und inklusivem Design wertvolle Impulse für die Weiterentwicklung in Dänemark.
Was fehlt also noch für eine flächendeckende Einführung von Servicerobotik im Gesundheitswesen?
Es fehlen umfassende, klare und standardisierte rechtliche Regelungen. Wir dürfen dabei nicht vergessen, dass wir im Gesundheitswesen häufig auf vulnerable Personengruppen wie ältere oder eingeschränkte Personen treffen. Deren Bedürfnisse werden in technischen Normen und Gesetzgebungen oft nicht ausreichend berücksichtigt. Darüber hinaus müssen robuste Cybersicherheitsmaßnahmen entwickelt werden, die verhindern, dass Angreifer auf diese sensiblen Daten zugreifen oder die Robotersysteme manipulieren.
Danke Lina, für diese wertvollen Einblicke!
About the author
Wiebke Behrens-Focken
Hallo! Ich bon Teil des Teams für HospiBots externe Kommunikation. Ich bereite komplexe Forschungsarbeit so auf, dass sie für ein breites Publikum verständlich und zugänglich wird. So kann ich das Bewusstsein für intelligente Technologien wie Roboter stärken, Vertrauen in deren Einsatz fördern und den gesellschaftlichen Dialog über ihre Rolle im Gesundheitswesen und darüber hinaus anregen.
Lina Behrends
Hallo! Ich arbeite als wissenschaftliche Mitarbeiterin im HospiBot Projekt. Hauptsächlich beschäftige ich mich mit der Entwicklung einer Richtlinie, die den Einsatz mobiler Serviceroboter in der deutsch-dänischen Programmregion regelt. Ziel ist es, grenzüberschreitend einen Einsatz dieser innovativen Technologie in Krankenhäusern zu ermöglichen.
